丝芭传媒透露鞠婧祎收入超1.39亿引热议, 讼师解读: 透露艺东说念主收入或涉侵权
近日,艺东说念主鞠婧祎与此前合营的上海丝芭文化传媒集团有限公司(后简称“丝芭传媒”)之间的协议纠纷事件激励关怀。
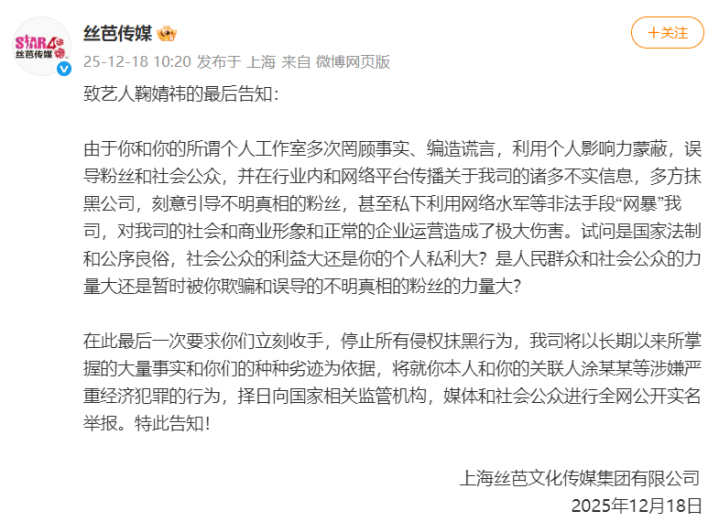
在此前公开透露了鞠婧祎近些年的收入情况后,12月18日,丝芭传媒又通过微博等酬酢平台喊话鞠婧祎称,“勉强你本东说念主和你的关联东说念主涂某某等涉嫌严重经济不法的行径,择日向国度计划监管机构,媒体和社会公众进行全网公开实名举报。”

讼师解读:透露艺东说念主收入或涉侵权
据红星新闻报说念,12月18日,擅长文娱规模法律业务的北京蓝鹏讼师事务所创举东说念见识起淮接纳采访时暗示,艺东说念主收入属于个东说念主诡秘及贸易奥妙限制,受民法典诡秘权、个东说念主信息保护及贸易奥妙要求明确保护,经纪公司透露艺东说念主收入细节情况涉嫌侵权。
不外,张起淮也暗示,经纪公司的“预报举报”并不影响计划部门主动履职,若其仅理论喊话却不提交骨子笔据,联系部门不会仅凭该言论敷衍立案。
而波及刑事不法的,应通过正规报案渠说念向国法机关提交笔据,汇注预报举报并非正当维权格式,反而可能激励法律风险。
此前报说念
12月15日,鞠婧祎方发声明,称与丝芭传媒的经纪合约已于2024年6月晦止,同期指控丝芭传媒伪造艺东说念主签名及授权。
16日,丝芭传媒晒字迹毅然论述否定伪造艺东说念主签名及授权。
对此,鞠婧祎方也请讼师发布了计划声明。

鞠婧祎方称两边合约已于2024年6月到期,丝芭传媒所谓补充合约系伪造,且该公司遥远、屡次通同其关联公司通过缔结“双重协议”的格式躲避演艺收入真确金额,监禁、侵占本应属于鞠婧祎的演艺收入。
丝芭传媒则称鞠婧祎在行业内和计划平台上散播“个东说念主只拿到金额极低的工资,莫得业务分红并受到遥远压榨”等谣言,并公布了赐与鞠婧祎的收入和待遇。根据丝芭传媒此前所言,鞠婧祎合约2033年8月才到期。
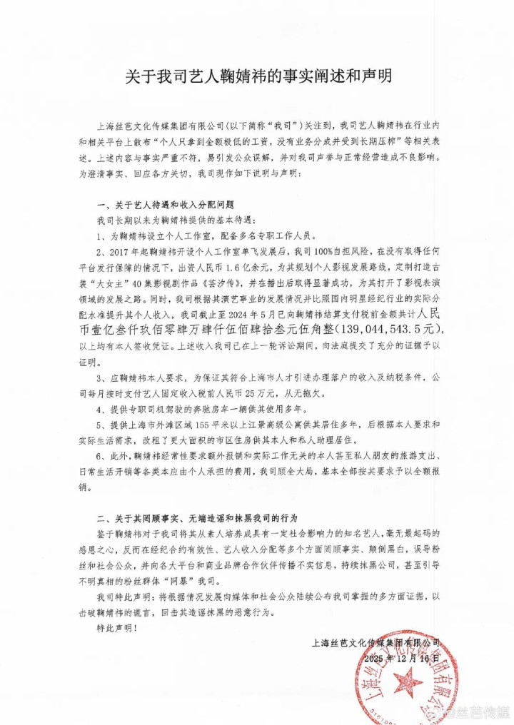
12月16日,@丝芭传媒发布“对于我司艺东说念主鞠婧祎的事实发达和声明”,称鞠婧祎在行业内和计划平台上散播“个东说念主只拿到金额极低的工资,莫得业务分红并受到遥远压榨”等计划表述,与事实严重不符。
丝芭传媒复兴鞠婧祎待遇和收入分派问题,称曾出资东说念主民币1.6亿余元,为鞠婧祎单飞发展后议论影视发展路子,限度2024年5月,已向鞠婧祎结算支付税前金额缱绻139044543.5元,均有本东说念主签收凭证,并按月支付固定收入25万元(税前),还提供专职司机、房车供其使用多年,提供上海高等公寓供其居住。
丝芭复兴鞠婧祎声明称,将根据情况发展不绝公布多方面笔据,抵抗鞠婧祎诽谤抹黑的坏心行径。

公开尊府显现,鞠婧祎,1994年6月18日出身于四川省遂宁市,影视演员、流行乐歌手。2013年11月2日,鞠婧祎凭借SNH48《戏院女神》团体公演矜重出说念。她曾出演《芸汐传》《热血长安》《新白娘子外传》等作品。


- 上一篇:碳酸锂期货新高背后 宜春27个采矿权沿途经期 多地已有雷同公示
- 下一篇:没有了

